网站首页
关于我们
产品中心
新闻资讯
荣誉资质
联系我们
产品展示
当前位置:
主页
>
产品展示
>
WIBM1系列塑料外壳式断路器
> WIBM1系列塑料外壳式断路器
WIBM1系列塑料外壳式断路器
型号:
产品时间:2021-06-29 13:58:26
服务电话
:137 0197 0119
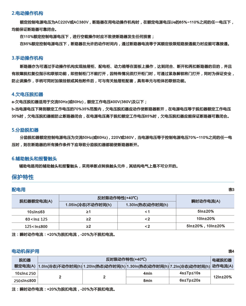
详细介绍
上一篇:没有了
下一篇:没有了
官网首页
了解为伴
产品服务
新闻资讯
联系我们
沪ICP备2021018301号
技术支持:
365网站建设